
JZ1015 SF6氣體回收凈化裝置是用于SF6氣體電器設備在生產制造和檢修時,對SF6氣體進行凈化處理,對各種電器設備進行抽真空,對電器設備充入SF6氣體,并從使用或試驗的電器中回收SF6氣體,同時進行凈化處理壓縮貯存到貯罐。
回收裝置適用SF6電器及GIS組合電器等。
功能特點
Ø 采用無油壓縮機,保證凈化的純度
Ø 觸摸摸式操作,操作簡單方便
Ø 原裝進口過濾芯
Ø 功能齊全,結構簡單
Ø 具有負壓回收功能,提高回收效率
技術指標
|
序號 |
名稱 |
參數 |
|
1 |
工作電源 |
AC380V 50Hz |
|
2 |
額定最高儲氣壓力(20℃) |
≥4MPa |
|
3 |
極限真空度 |
≤10Pa |
|
4 |
裝置真空度保持 |
在133 Pa壓力保持24h,真空度值上升<400Pa |
|
5 |
壓縮機抽氣速率 |
30m³/h(可定制) |
|
6 |
抽氣速率 |
100m³/(可定制) |
|
7 |
回收裝置適應入口初壓(20°C) |
0~0.8MPa |
|
8 |
電氣設備回收終壓(20°C) |
≤1.33x10-3MPa |
|
9 |
回收后氣體油份控制 |
≤4ug/g |
|
10 |
回收后氣體水分 |
≤5ug/g |
|
11 |
裝置年漏氣率 |
≤1% |
|
12 |
裝置連續無故障運轉時間 |
≥1000h |
|
13 |
累積無故障運轉時間 |
≥5000h |
|
14 |
噪聲水平 |
整機≤75dB(A) |
|
15 |
干燥過濾器再生方式 |
真空加熱活化再生 |
|
16 |
稱重裝置 |
內置式稱重裝置 |
|
17 |
貯存容器貯液量 |
≥300KG(可定制) |
|
18 |
PLC控制 |
全自動一鍵回收 |
|
19 |
移動方式 |
自帶滾輪 |
|
20 |
充氣初壓力 |
≤133Pa |
|
21 |
充氣終壓力 |
0.8MPa |
|
22 |
充氣速度 |
≥5m³/h |
|
23 |
灌瓶 |
具備灌瓶功能 |
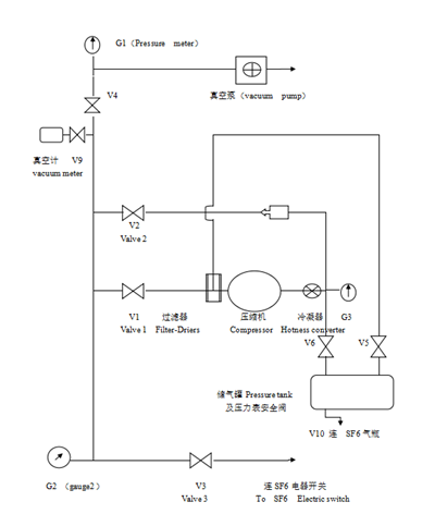
系統原理圖




